Trong kỷ nguyên số, việc quản trị dự án không còn dừng lại ở những bảng tính rời rạc. Theo thống kê từ Pulse of the Profession, có đến 11,4% nguồn lực doanh nghiệp bị lãng phí do quy trình quản lý kém hiệu quả. Để giải quyết bài toán này, biểu đồ tiến độ công việc đã trở thành “kim chỉ nam” giúp các nhà quản lý kiểm soát hiệu suất trực quan và chính xác nhất.
Biểu đồ tiến độ công việc là gì?
Biểu đồ tiến độ là công cụ hình ảnh hóa các nhiệm vụ theo trục thời gian. Thông thường, trục dọc hiển thị danh mục công việc và trục ngang biểu thị thời gian (ngày, tuần, tháng). Công cụ này giúp người quản lý nắm bắt tổng thể lộ trình, xác định các điểm nghẽn và đưa ra quyết định điều chỉnh kịp thời.
Các loại biểu đồ phổ biến trong quản trị dự án
Tùy vào đặc thù dự án, doanh nghiệp có thể linh hoạt lựa chọn các dạng biểu đồ sau:
Biểu đồ Gantt: Phổ biến nhất, giúp theo dõi dòng thời gian và sự phụ thuộc giữa các tác vụ.
Biểu đồ PERT: Sử dụng mạng lưới sơ đồ để tính toán thời gian dự kiến cho các dự án phức tạp.
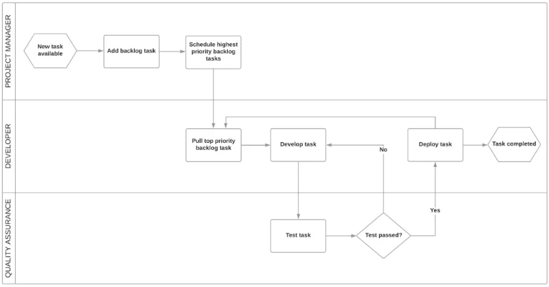
Sơ đồ (Flowchart): Mô tả quy trình thực hiện theo từng bước logic.
Biểu đồ Kanban (Kanban Board): Quản lý luồng công việc dưới dạng thẻ (To-do, Doing, Done).

Lợi ích đột phá khi sử dụng biểu đồ tiến độ
Thiết lập mục tiêu rõ ràng: Chia nhỏ dự án thành các Milestone (mốc quan trọng) giúp đội ngũ tập trung nguồn lực.
Quản lý rủi ro: Nhận diện sớm các công việc bị chậm trễ để đưa ra giải pháp ứng phó.
Tăng cường giao tiếp: Tạo ra “ngôn ngữ chung” trực quan cho tất cả các bên liên quan.
Tối ưu tài nguyên: Tránh tình trạng quá tải hoặc lãng phí nhân sự tại một thời điểm.
Nâng tầm quản lý với biểu đồ Gantt trên Lark Suite
Lark Suite – nền tảng làm việc hợp nhất – cung cấp giải pháp biểu đồ Gantt thông minh, giúp số hóa hoàn toàn quy trình vận hành:
Trực quan hóa dữ liệu: Chuyển đổi từ bảng dữ liệu thô sang thanh ngang Gantt chỉ trong một cú nhấp chuột.
Cập nhật thời gian thực: Mọi thay đổi về thời hạn hoặc tiến độ đều được đồng bộ tức thì cho toàn đội ngũ.
Phân quyền chuyên sâu: Đảm bảo tính bảo mật và minh bạch bằng cách cấp quyền xem/chỉnh sửa cho từng cá nhân cụ thể.
Sử dụng biểu đồ tiến độ công việc trên Lark Suite không chỉ giúp doanh nghiệp Work Smarter, mà còn là nền tảng để bứt phá năng suất trong mọi dự án.
Khám phá thêm giải pháp toàn diện từ Lark Suite tại đây
Với vai trò là Platinum Partner của Lark Suite, CloudAZ cam kết mang đến cho Quý khách hàng những giải pháp công nghệ phù hợp, sáng tạo và tối ưu nhất cho không gian làm việc số của doanh nghiệp trong tương lai.
- Giải pháp Lark Suite toàn diện, đáp ứng mọi nhu cầu quản trị và vận hành doanh nghiệp.
- Hỗ trợ chuyên sâu, từ triển khai đến tối ưu hóa hiệu quảsử dụng.
- Ưu đãi độc quyền dành cho khách hàng của CloudAZ.
Liên hệ với CloudAZ ngay hôm nay để bắt đầu trải nghiệm toàn bộ tính năng của LarkSuite!





